全国共有116所211大学,排名前五的分别是北京大学、清华大学、复旦大学、浙江大学、上海交通大学,这5所院校既是985工程,又是211工程大学。小灯塔在下文汇总了全国211大学全部名单一览表排名,可供2024年高考生参考,并选择出最适合的院校进行报考。

一、我国211大学名单及分布
对于高考生来说,211高校代表着优质的教育资源和较高的社会认可度,这些学校往往拥有者优秀的师资和先进的教学设施,而且在就业市场上也更有优势,有利于增加学生毕业后的就业机会和发展空间。
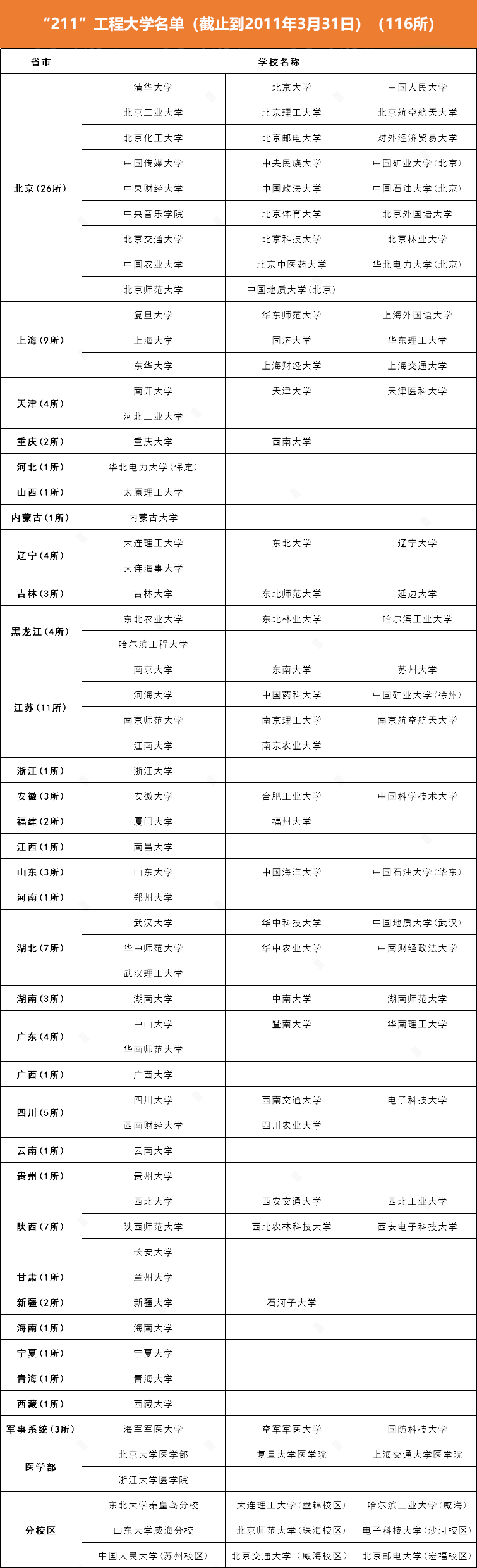
我国共有116所211工程大学,“211”的含义是“21世纪的100所重点大学”,拥有211大学最多的省市为北京市,分别是清华大学、北京大学、中国传媒大学、中央财经大学、北京邮电大学、中央音乐学院、北京交通大学等26所211。其次是魔都上海,拥有复旦大学、华东师范大学、同济大学、东华大学、上海财经大学等9所211院校。第三是天津市,拥有南开大学、天津大学、天津医科大学、河北工业大学4所211院校。
以下是我国211大学名单及分布一览表,考生们可查阅本省份中拥有211大学的数量。

二、全国211大学全部名单一览表排名汇总(116所)
根据2024年校友会中国211工程大学排名来看,北京大学稳居榜首,北大作为我国第一所国立综合性大学,创办于1898年,历史十分悠久,并且声誉卓著,其人文学科、社会科学、自然科学等学科都非常出色,在国内外有着很大的影响力。
清华大学位于榜单的第二名,是我国顶尖高校之一,其理工科在全国处于领先地位,尤其是工程类学科,例如电气工程及其自动化、机械工程、计算机科学与技术等专业。
复旦大学排名第三,位于上海市,是一所综合性的研究型大学,该院校在文科和社会科学领域都有着较高的成就,比如新闻学、政治学、经济学等专业都很有优势。
下图为2024年校友会全国211大学全部名单一览表排名,供参考。

声明:网站中发布的内容转载于网络,文章中如有涉及到广告信息请自行甄别。如有侵权请联系网站管理员,第一时间删除!发布者:李老师,转转请注明出处:https://www.lookwechat.com/5312.html