在安徽省历史类最低242分能考上警校,对应安徽公安职业学院;物理类最低300分能考上警校,对安徽公安职业学院。本期将介绍2024年警校在安徽省最低录取分数线,比如中国人民警察大学、南京警察学院等。

目前已经公布在2024年在安徽省分数线的警校有云南警官学院、中国人民公安大学、中国刑事警察学院、南京警察学院、中央司法警官学院、安徽公安职业学院、郑州警察学院、中国人民警察大学、安徽警官职业学院。以下会分别介绍这9所警校2024年在安徽省的高考最低分。
1、安徽公安职业学院:在安徽省历史类最低分242分、物理类最低300分。
| 学校名 | 选科要求 | 最低分 |
|---|---|---|
| 安徽公安职业学院 | 物理+化学 | 570 |
| 安徽公安职业学院 | 物理+不限 | 563 |
| 安徽公安职业学院 | 物理+政治 | 300 |
| 安徽公安职业学院 | 历史+政治 | 242 |
2、安徽警官职业学院:在安徽省历史类最低分462分、物理类最低529分。
| 学校名 | 选科要求 | 最低分 |
|---|---|---|
| 安徽警官职业学院 | 物理+不限 | 529 |
| 安徽警官职业学院 | 历史+不限 | 462 |
3、南京警察学院:在安徽省历史类最低分522分、物理类最低478分,
| 学校名 | 选科要求 | 性别 | 最低分 |
|---|---|---|---|
| 南京警察学院 | 历史+政治 | 女 | 620 |
| 南京警察学院 | 历史+政治 | 男 | 606 |
| 南京警察学院 | 物理+化学 | 男 | 605 |
| 南京警察学院 | 物理+政治 | 男 | 588 |
| 南京警察学院 | 历史+政治 | 男 | 584 |
| 南京警察学院 | 物理+政治 | 女 | 574 |
| 南京警察学院 | 历史+政治 | 男 | 522 |
| 南京警察学院 | 物理+政治 | 男 | 504 |
| 南京警察学院 | 物理+政治 | 男 | 478 |
4、郑州警察学院:在安徽省历史类最低476分、物理类最低468分。
| 学校名 | 选科要求 | 最低分 | 备注 |
|---|---|---|---|
| 郑州警察学院 | 物理+化学 | 589 | 公安类 |
| 郑州警察学院 | 物理+化学 | 566 | 公安类, 国家专项 |
| 郑州警察学院 | 历史+政治 | 476 | 公安类 |
| 郑州警察学院 | 物理+政治 | 468 | 公安类 |
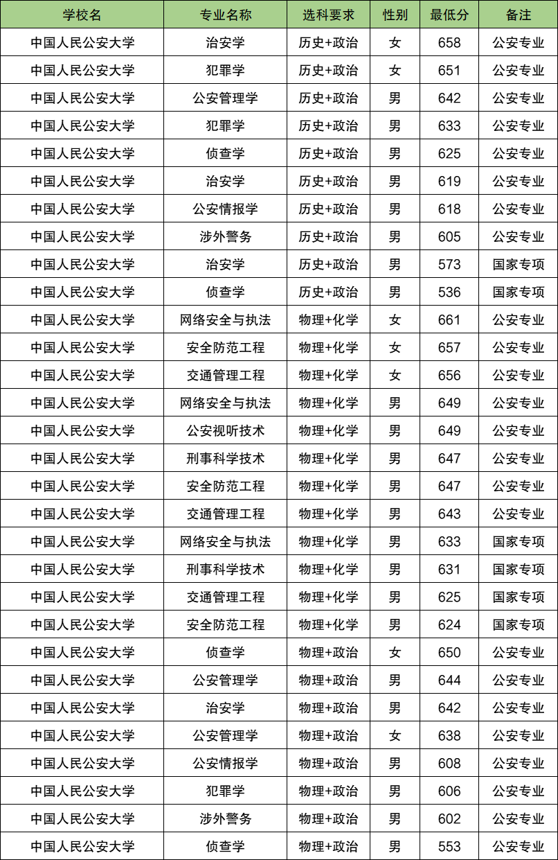
5、中国人民公安大学:安徽省历史类最低536分,对应侦查学专业;物理类最低553分,对应侦查学专业。2024年在安徽省有治安学、犯罪学、公安管理学、侦查学、公安情报学、涉外警务、网络安全与执法、安全防范工程、交通管理工程、公安视听技术、刑事科学技术等11个专业。
/6、
6、中国人民警察大学:在安徽省历史类最低583分,在安徽省物理类最低543分。
| 学校名 | 选科要求 | 最低分 | 备注 |
|---|---|---|---|
| 中国人民警察大学 | 物理+政治 | 633 | 公安类 |
| 中国人民警察大学 | 物理+化学 | 618 | 公安类 |
| 中国人民警察大学 | 物理+化学 | 609 | 国家专项 公安类 |
| 中国人民警察大学 | 历史+政治 | 583 | 公安类 |
| 中国人民警察大学 | 物理+政治 | 543 | 公安类 |
7、中央司法警官学院:在安徽省历史类最低511分、物理类最低467分。

8、云南警官学院:在安徽省历史类最低528分、物理类最低515分。
| 学校名 | 专业名称 | 科类 | 性别 | 最低分 |
|---|---|---|---|---|
| 云南警官学院 | 禁毒学 | 历史 | 女 | 572 |
| 云南警官学院 | 禁毒学 | 物理 | 女 | 564 |
| 云南警官学院 | 禁毒学 | 历史 | 男 | 528 |
| 云南警官学院 | 禁毒学 | 物理 | 男 | 515 |
9、中国刑事警察学院:在安徽省历史类最低480分、物理类最低545分。

声明:网站中发布的内容转载于网络,文章中如有涉及到广告信息请自行甄别。如有侵权请联系网站管理员,第一时间删除!发布者:李磊老师,转转请注明出处:https://www.lookwechat.com/47664.html